DUNE_SSD+5a.jpg

Dune Fremen Stillsuit

DUNE STILLSUIT CONCEPT

DUNE STILLSUIT CONCEPT_

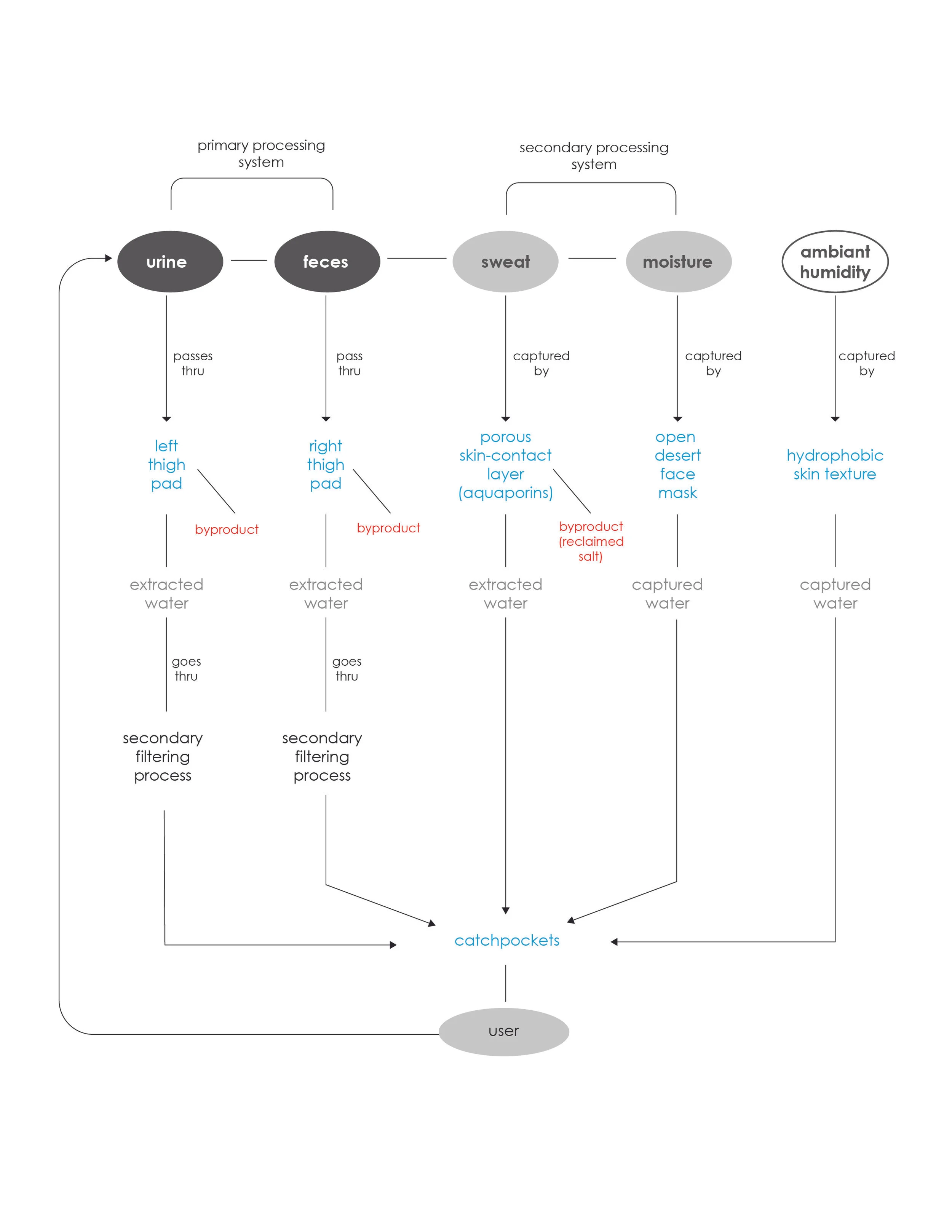
This project was created to explore a personal style of concept art that is wildly futuristic while grounded in future technologies to preserve a certain amount of realism. This project was to create a design for the Fremen’s stillsuit by combining concept art and speculative industrial design. To reference emergent research and technologies at the intersection of design, science and technology such as biomimicry, biodesign and synthetic biology.

This project came as a realization while reading the book DUNE by Frank Herbert. In a passage describing the Fremen’s stillsuit, my perception of the description was that of a living suit. Within the idea that the Fremen had access to a biotechnology in symbiosis with the natural world in the spirit of the teachings of Pardot Kynes. The suit is thus more then a living suit but more akin to an exo organ.